欢迎访问内蒙古自治区满洲里市人民检察院 本网站已支持IPv6网络
院情介绍
人事信息
机构职能
检务指南
政务信息公开
检务公开
便民索引
12309检察服务中心
检察长信箱
律师预约平台
法律咨询
代表委员联络平台
中国检察听证网
满洲里检察微博
满洲里检察微博
满洲里检察微博
满洲里检察微信
满洲里检察微信
当前位置:首页>>本院动态
【诉暖民心】岁末寒冬 薪暖边城 支持起诉为您守护劳动报酬
时间:2026-02-09  作者:  新闻来源:  【字号: | |





临近年关,当家家户户盼团圆、备年货之时,一些劳动者却仍在为血汗钱奔波发愁。在建筑工地、餐饮服务、物流配送等行业辛勤工作一年的您,是否也遇到了老板推诿、工资被拖的困境?请别灰心,法律是公正的盾牌,检察机关是您可以依靠的力量,我们始终关注劳动者权益,全力开展支持起诉工作,助您依法维权,安心过年。




一、什么是检察机关的支持起诉?

当您的合法权益受到侵害,因缺乏法律知识、收集证据困难、经济能力不足等原因,不会、不敢、不能向人民法院提起诉讼时,检察机关可以依法支持您起诉。

法律依据:《中华人民共和国民事诉讼法》第十五条规定:“机关、社会团体、企业事业单位对损害国家、集体或者个人民事权益的行为,可以支持受损害的单位或者个人向人民法院起诉。”


二、哪些情况可以向检察机关申请支持起诉?

您的身份:属于农民工、残疾人、老年人等自身维权能力较弱的群体。

您的诉求明确:请求支付劳动报酬、社会保险待遇等。

您已尝试过其他途径:比如向人社局等部门反映过,但问题仍未解决。

您需要帮助:合法权益受到侵害,具有起诉维权意愿但自己提起诉讼确有困难或者惧于各种原因不敢起诉,比如不懂法律程序、缺乏证据、经济困难等。

属于我院管辖:欠薪用人单位(或雇主)的住所地、经营地,或者您的劳动合同履行地在满洲里市辖区范围内。

三、申请支持起诉,检察机关能为您做什么?

满洲里市人民检察院民事检察部门在办理支持起诉案件时,将根据您的具体情况,提供以下一项或多项帮助:

提供法律咨询:向申请人详细解读相关法律法规,分析案件情况,明确维权方向。

协助收集证据:协助申请人收集和固定关键证据,如工资条、考勤记录、微信聊天记录、录音录像、证人证言等。在必要时,可依法进行相关调查核实。

协助申请法律援助:协助申请专业的法律援助律师。

协助申请缓、减、免交案件受理费对于生活困难的当事人可以协助其向法院申请缓、减、免交案件受理费,减轻诉讼压力。

协调化解矛盾:在诉讼过程中,如果双方有调解意愿,可以引导双方进行协商,达成和解。




四、如何向检察机关申请支持起诉?

准备材料(如书写确有困难可口头提出,由工作人员记录):

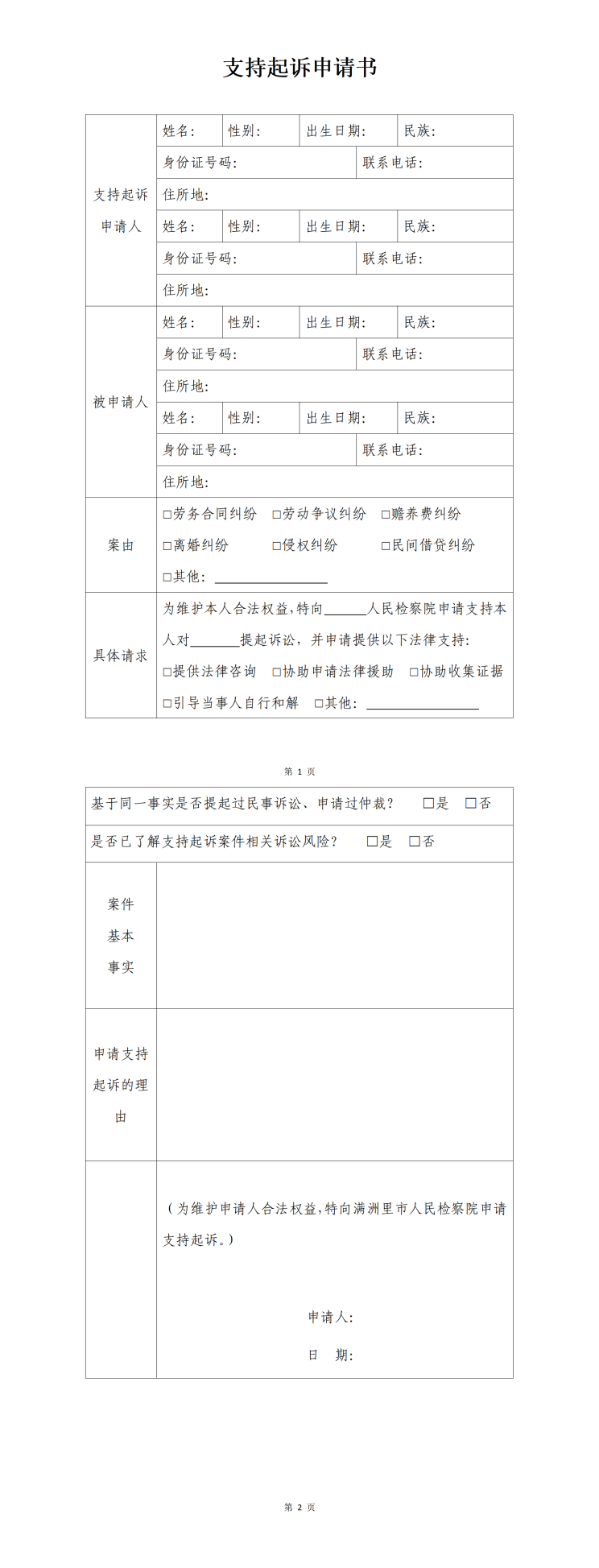
申请书:写明您和欠薪方的基本信息(姓名、电话等),详细陈述被欠薪的事实经过、具体金额、已采取的维权措施等。



这份要素式支持起诉申请书已经放置于满洲里市人民检察院12309检察服务中心,供申请人现场取用。

身份证明:您本人的身份证复印件。

证据材料:尽可能提供所有能证明务工关系和欠薪事实的材料复印件(如合同、协议、考勤表、工资银行流水、欠条、微信/短信截图、通话录音等)。

咨询方式

现场咨询:前往满洲里市人民检察院12309检察服务中心窗口或满洲里市社会治安综合治理中心检察服务窗口咨询。

电话咨询:拨打12309检察服务热线,按提示转接。


(图片由ai生成)



五、检察官给您的维权建议

证据是关键,平时要留心:务工时尽量签订书面合同;保留好工资条、考勤记录、工作证等;涉及薪资约定的微信聊天记录不要随意删除;让老板出具规范的工资欠条(写明欠款人、金额、时间、签名)。

维权要依法,理性莫冲动:采取堵路、人身威胁等过激行为不仅难以解决问题,还可能使自己违法。请始终通过法律渠道维权。

行动要及时,拖延损权利:劳动仲裁时效通常为一年,诉讼时效为三年,从您知道权利被侵害时起算。遇到欠薪应尽早行动。


版权所有:内蒙古自治区满洲里市人民检察院
技术支持:正义网  工信部ICP备案号:京ICP备10217144号-1
本网网页设计、图标、内容未经协议授权禁止转载、摘编或建立镜像,禁止作为任何商业用途的使用。